近日,beat365官网beat365中文官网中西秀树教授团队在溶酶体分泌调控截短甘露糖型N-聚糖的细胞膜表达方面取得重要进展,研究成果“MYO18B promotes lysosomal exocytosis by facilitating focal adhesion maturation” 正式发表于Journal of cell biology(Q1,IF=7.4,https://doi.org/10.1083/jcb.202407068),JCB官网对该成果进行了推介。

溶酶体是细胞内的细胞器,主要功能是分解核酸、蛋白质、脂质和碳水化合物等生物大分子。除了消化功能外,溶酶体还参与了诸多重要的细胞活动,例如营养感知和代谢的中心。其中,溶酶体分泌 (lysosomal exocytosis) 是一个动态过程,涉及溶酶体与质膜的融合,从而释放溶酶体中的酶和其他可溶性货物,并将溶酶体膜蛋白暴露于细胞表面。溶酶体分泌是对多种细胞膜损伤的普遍反应,例如病原体感染、细菌孔形成毒素和机械损伤。除了对外部刺激的反应,溶酶体分泌可以在没有外部刺激的情况下发生。例如,在秀丽隐杆线虫 (Caenorhabditis elegans) 中,侵袭性细胞利用溶酶体分泌穿透基底膜。某些癌细胞通过溶酶体分泌排出多余的质子,以适应酸性微环境。此外,新冠病毒 (SARS-CoV-2) 利用溶酶体分泌离开宿主细胞。这些研究表明,细胞具有内在机制来启动溶酶体分泌,但这些机制仍未被充分研究。
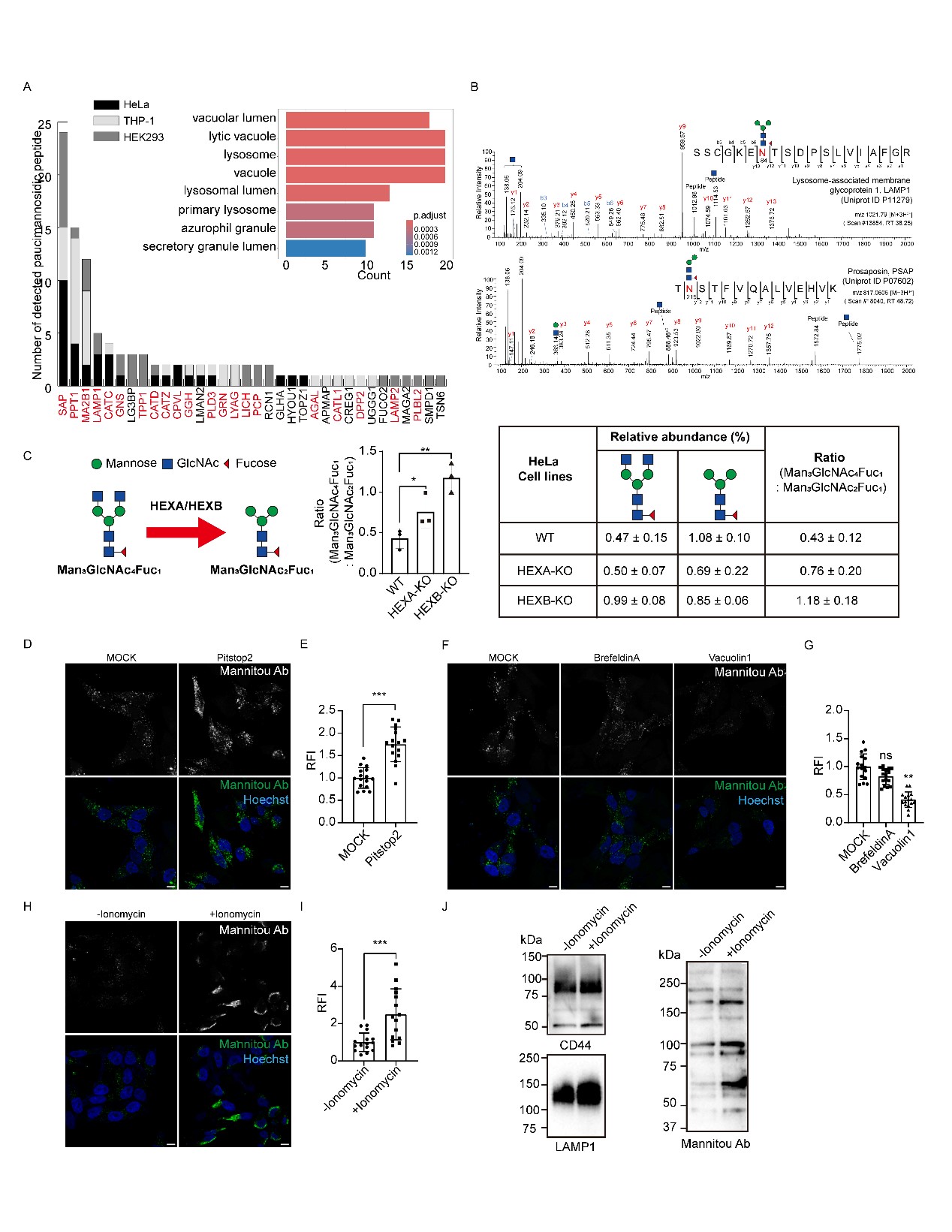
为了阐明上述机制,本研究首先在三种人类细胞系(HeLa、人单核白血病细胞THP-1、人胚肾细胞HEK293)中进行了糖蛋白质组分析。分析检测到分别来自HeLa、THP-1和HEK293细胞的202、133和189种糖蛋白。大部分截短型甘露糖蛋白源自溶酶体 (61.7%),包括溶酶体膜蛋白(如LAMP1)和可溶性蛋白(如PSAP)。为了验证截短型甘露糖的生成机制,作者在HeLa细胞中分别敲除HEX α和β亚基基因 (HEXA 和 HEXB)。敲除这些基因后,截短型甘露糖前体与最终截短型甘露糖的比例显著上升,表明溶酶体内的HEX在截短型甘露糖生成中发挥了重要作用。

图1 溶酶体HEX催化的截短型甘露糖通过溶酶体分泌暴露于细胞表面
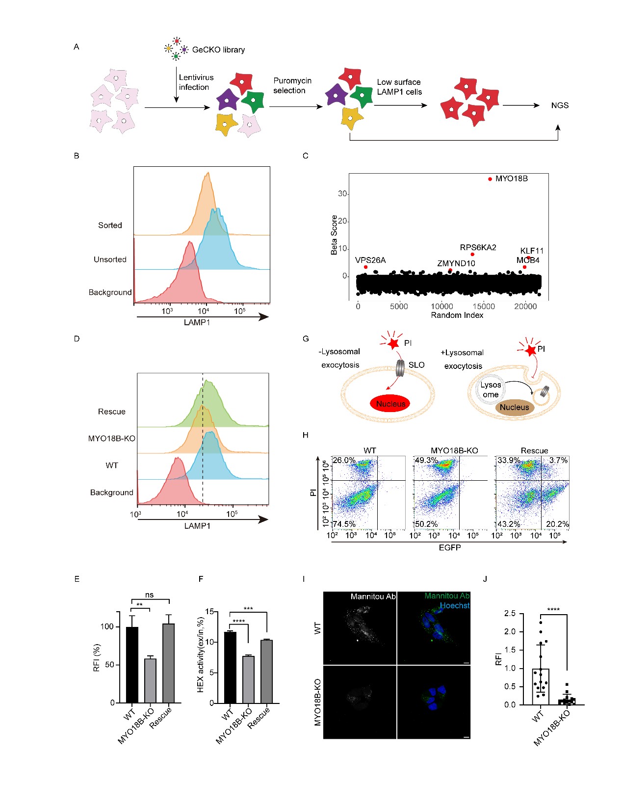
随后,通过CRISPR/Cas9的全基因组敲除筛选,发现在MYO18B敲除的细胞中,LAMP1的细胞表面水平显著降低;而重新表达EGFP标记的MYO18B后,LAMP1的表达水平得到了恢复。此外,溶酶体酶HEX的分泌在MYO18B敲除细胞中显著减少,这进一步表明溶酶体分泌在MYO18B缺失的情况下受到抑制。通过一种基于细胞膜修复的实验(使用溶血素O诱导膜损伤),作者发现MYO18B敲除细胞修复膜损伤的能力显著下降,而恢复MYO18B表达后,这一能力得到了部分恢复。这表明MYO18B在溶酶体分泌过程中起着重要作用(图2)。为了直接监测溶酶体分泌,本研究使用了VAMP7-pHluorin融合蛋白。pHluorin在溶酶体内的酸性环境中荧光被淬灭,但当溶酶体与质膜融合时,内外pH值中和,导致荧光发射。在野生型(WT)细胞中,观察到了频繁的溶酶体融合事件。然而,在MYO18B敲除(KO)细胞中,使用该方法观察到溶酶体与质膜的融合事件显著减少。这些观察结果进一步支持了MYO18B作为溶酶体分泌正调节因子的作用(图3)。

图2 基因组全基因敲除筛选确定MYO18B为溶酶体分泌的关键调节因子
在该项研究中,观察到MYO18B敲除(KO)HeLa细胞的细胞质中出现了明显的细薄肌动蛋白纤维积聚,而野生型(WT)细胞则没有这种现象。MYO18B敲除细胞的迁移能力明显减弱。黏着斑(FAs)在细胞迁移中起着至关重要的作用,通过作为细胞外基质(ECM)与细胞内肌动蛋白细胞骨架之间的动态连接,FAs使得细胞能够通过肌动蛋白-肌球蛋白的收缩力对ECM施加力量,这对于细胞体的牵引运动至关重要。本研究通过免疫荧光显微镜分析了WT和MYO18B-KO细胞中的黏着斑。在MYO18B-KO细胞中,黏着斑适配蛋白vinculin的荧光点较小,定量分析显示,大型黏着斑(>0.5 µm²)的数量显著减少,表明FA成熟受损。在MYO18B敲除的U2OS细胞中也观察到了类似的黏着斑成熟缺陷。

图3 MYO18B-KO细胞中溶酶体分泌受损
MYO18B是一种非常规的肌球蛋白,由2,567个氨基酸残基组成。其中心区域,跨越氨基酸残基555至2,089,展示了肌球蛋白II的典型结构,包括一个由于氨基酸替换而功能失活的马达域、两个IQ结构域(促进与肌球蛋白轻链的相互作用)和一个对于同源二聚体形成至关重要的卷曲螺旋结构域。MYO18A和MYO18B是肌球蛋白XVIII家族的成员,具有相似的中心区域,但N端和C端有所不同。MYO18A有三种亚型:MYO18Aα(广泛表达)、MYO18Aβ(在造血细胞中表达)和MYO18Aγ(在心脏和骨骼肌中表达)(Taft和Latham, 2020)。为了研究MYO18A是否具有与MYO18B类似的功能,本研究在HeLa和U2OS细胞中敲除了广泛表达的MYO18Aα亚型。出乎意料的是,与MYO18B-KO细胞不同,MYO18Aα-KO细胞的细胞表面LAMP1水平与野生型细胞相当。敲除MYO18Aα实际上增强了溶酶体分泌,而不是抑制它且溶酶体分泌发生在黏着斑(FAs)附近(图4)。

图4 溶酶体分泌发生在黏着斑附近
由于Ca²⁺信号对溶酶体与质膜的融合至关重要,本研究采用了一个融合蛋白,该蛋白结合了Ca²⁺传感器RCaMP6和FAK的FAT结构域,用于检测FA处的局部Ca²⁺水平。荧光显微成像结果显示,RCaMP6-FAT探针形成了盘状的点状模式,表明它成功地被招募到FA处。在MYO18B敲除(KO)HeLa细胞中,RCaMP6-FAT的荧光点大小减小,且与野生型(WT)细胞相比,荧光强度下降,这表明在缺乏MYO18B的情况下,FA处的局部Ca²⁺浓度下降(图5)。

图5 MSC PIEZO1导入Ca²⁺触发溶酶体与质膜的融合
总之,本研究展示了由溶酶体糖苷水解酶(包括HEXA和HEXB)生成的、由截短型甘露糖修饰的蛋白质,这些蛋白质属于一种研究较少的截短型N-糖链,并通过溶酶体分泌暴露于细胞表面。通过全面的基因组敲除筛选,本研究确定了MYO18B作为这一过程的关键调节因子。此外,本研究还发现,溶酶体分泌主要发生在黏着斑(FAs)附近,而不是随机分布在质膜上。作为一种肌动蛋白交联蛋白,MYO18B本身促进压力纤维的组装,这对于FA成熟至关重要。溶酶体分泌精确地局限于FA附近,归因于两个主要因素:溶酶体向FA的靶向运输,这一过程依赖于微管和FA的相互作用;以及MSC(如PIEZO1)的激活,这些通道在FA处被局部激活,导入外源Ca²⁺,这一Ca²⁺对于溶酶体与质膜的融合是必不可少的(图6)。

图6 MYO18B促进溶酶体分泌的机制
beat365中文官网2019级博士研究生任伟伟为论文第一作者,beat365中文官网原教授藤田盛久教授为论文的通讯作者。上述研究得到了国家自然科学基金面上项目(32071278)的资助。